国际交流与合作

国际交流与合作

学生交流项目Student Exchange Program

【暑期项目】2024年管理学院组织赴英国剑桥导师制科研暑期项目(金融商科领域)

作者: 发布时间:2024-03-28 来源: 关注:

一、项目名称

2024年管理学院组织赴英国剑桥导师制科研暑期项目(金融商科领域)

二、项目外方高校

英国剑桥大学

三、外方高校简介

剑桥大学(University of Cambridge),是一所世界著名的公立研究型大学,采用书院联邦制,坐落于英国剑桥。其与牛津大学、伦敦大学学院、帝国理工学院、伦敦政治经济学院同属“G5超级精英大学”。世界排名前10。

四、项目日程

项目时间:2024年7月29-8月11日

具体安排可参考行程表:

五、项目费用

3,640英镑/人(2周)约人民币33216元

(含课程费、住宿费、活动费、部分餐费、接送费、保险费等;不含签证费、往返机票、及其他个人消费)

六、项目亮点

为期2周密集型导师制学术科研项目的关键部分是培养科研能力。在剑桥大学导师和助教的指导下,进行所选学科方向的深入学习和研究,接触这一学科领域最新的知识、最前端的创新和研究成果。学习者将通过剑桥大学教授提供的互动讲座/活动,以及剑桥大学博士生助教带头的小组辅导,培养对该学科的兴趣,提高科研能力。学习者将通过剑桥大学下属机构组织提供的工作坊,提升学术软实力和职业竞争力。学习者将以小组的形式开展各种类型的学习和科研项目,并在最终学术汇报上发表研究报告/演讲。课程收获:学院邀请函、结业证书、成绩报告、项目学分(具体学分由校方根据成绩评估)

七、资助政策

学校资助:欧美、大洋洲、非洲地区不超过10000元/生;

注:每位同学一个自然年内仅可获得一次寒暑假项目资助。

学院资助:管理学院学生5000元/人,其他学院请咨询各学院负责人

八、报名方式

1.填写附件:《西北工业大学2024年出国(境)短期交流项目学生信息统计表》发送至权老师邮箱:mtzquan@nwpu.edu.cn

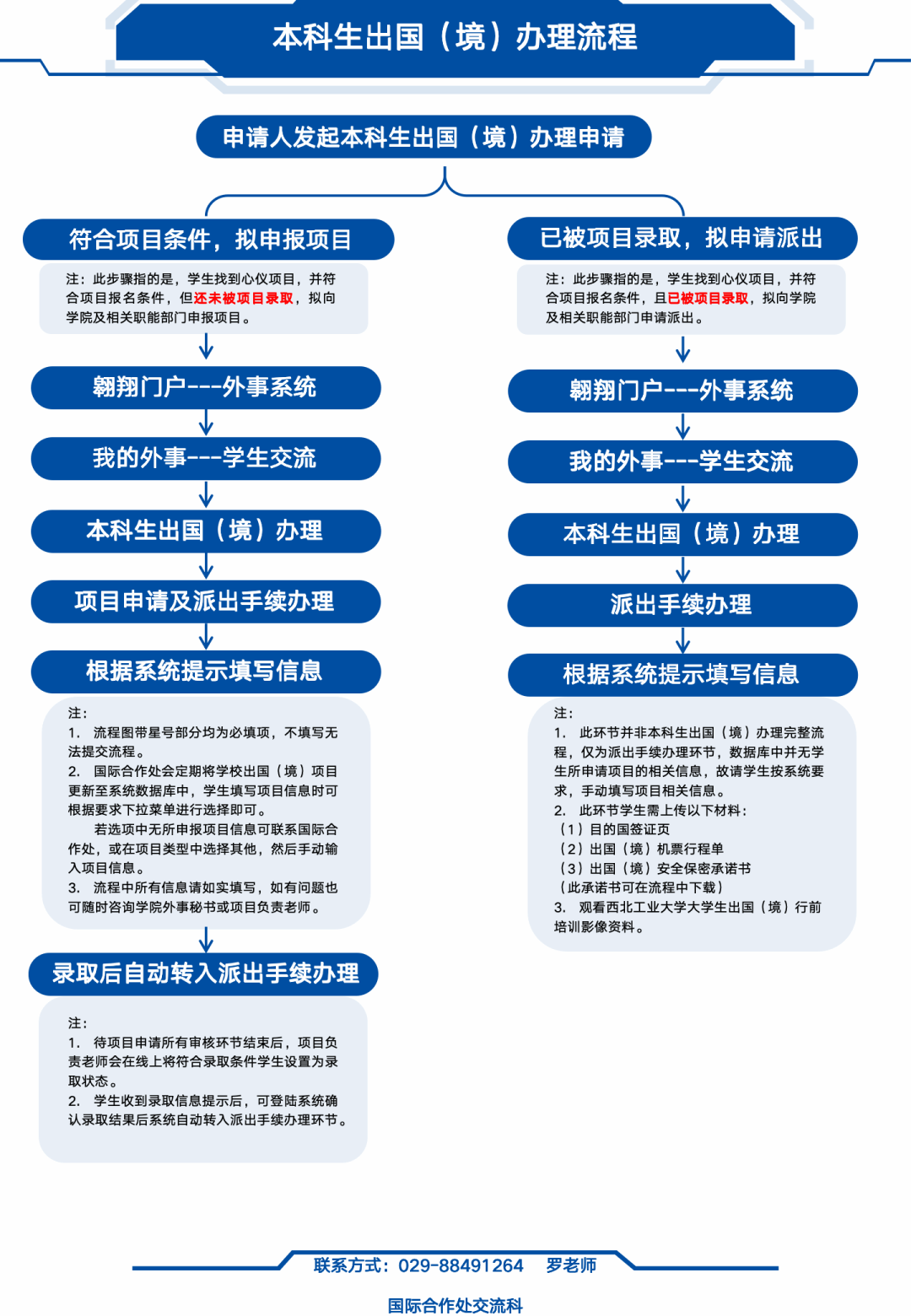
2.参照下图登陆翱翔门户-外事系统进行网上手续办理。

九、项目联系人

管理学院 权老师

电话:88431129

邮箱:mtzquan@nwpu.edu.cn

十、项目答疑群


© 2025 西北工业大学管理学院 版权所有友谊校区地址:西安市碑林区友谊西路127号 长安校区地址:西安市长安区东祥路1号